西政資本--西政地產、金融圈校友傾心打造的地產、資本運作平臺,為您提供最全面、最專業的地產、金融知識及實操干貨!微信公眾號ID:xizheng_ziben
作者:陳健民、黃路坦
來源:金融法律服務(ID:jamiefaith)
題記
最近幾年,涉及上市公司、金融證券案件頻發。輕則行政處罰,禁止市場準入;重則涉及刑事處罰,萬千努力一朝幻滅。而隨著國家對于金融證券市場的監管力度加強、金融證券市場開放力度加大、以及未來對標歐美金融證券市場的需要,國家對于規范金融證券市場、打擊違法犯罪活動的尺度也在逐步調整,曾經一些雖已立法但很少適用的“僵尸罪名”亦有逐漸復蘇的跡象。
陳健民律師于2015年便計劃將涉及金融證券市場、上市公司合規及其高管可能涉及的刑事罪名逐一整理解讀分析,卻一直因各種原因未能成文。自2019年12月起,陳健民律師團隊已啟動并實施該計劃,希望通過對一些典型性案例的分析,對金融證券市場合規及上市公司風控起到一定“揭開面紗”作用。
縮略語表


文獻引用
[1] 劉憲權、周舟:違法運用資金罪的刑法分析[J]法學雜志,2010,31(09):76-81。
[2]李春燕:關于違法運用資金罪的認定研究[D].西南財經大學,2013。
[3]李永升主編:《金融犯罪研究世紀法學熱點系列》,中國檢察出版社年版,第9頁。
[4]涂龍科,胡建濤:論背信運用受托財產罪的認定[J]華東理工大學學報(社會科學版),2008(03):94-99。
[5]全國人大常委會法制工作委員會編:《中華人民共和國刑法釋義(4版)》,北京:法律出版社,2009.6。
[6]陳旭:從全國唯一一起違法運用資金罪判例談控辯審三方的歧與同。
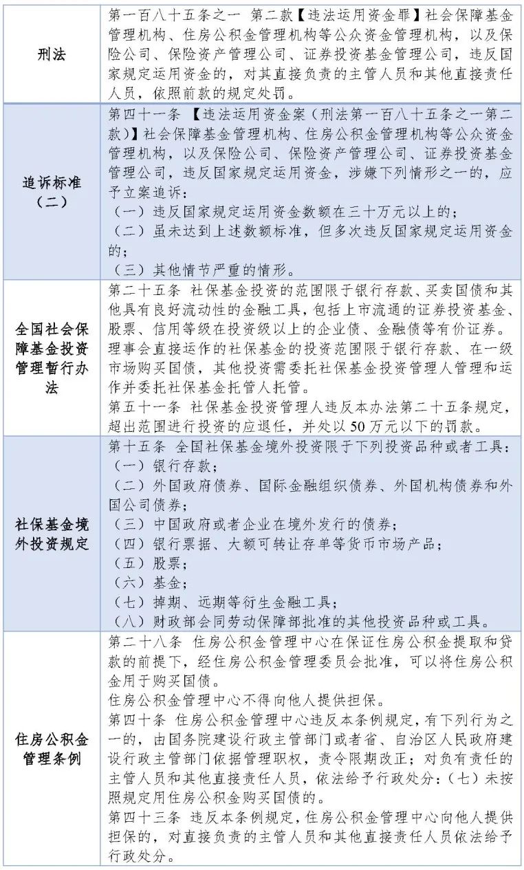
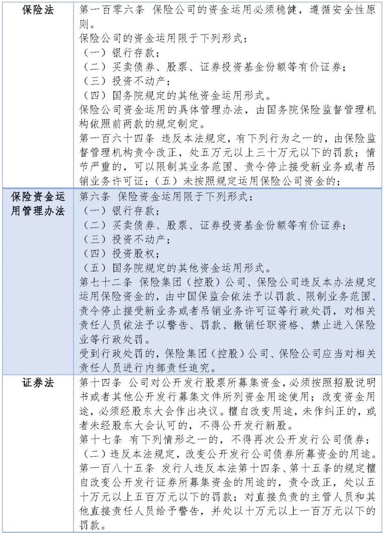
第一部分 相關法律法規



第二部分 立法背景與目的
一、刑修(六)草案說明
該罪名是2006年刑修(六)中新增的罪名,刑修(六)草案說明中對其立法背景和目的進行了介紹:
有些部門提出,負責經營、管理保險資金、社會保障基金、住房公積金等公眾資金的單位,違反國家規定運用資金的,將會嚴重影響公眾資金的安全,影響社會穩定,對情節嚴重的,應當追究刑事責任。法制工作委員會經同有關部門研究,擬在刑法中增加規定:……對保險公司、保險資產管理公司、證券投資基金管理公司、社會保障基金管理機構、住房公積金管理機構等公眾資金經營、管理機構,違反國家規定運用資金,情節嚴重的,追究刑事責任。
二、劉憲權,周舟.違法運用資金罪的刑法分析
在市場經濟條件下,作為社會的安全網和穩定器的社會保障制度在維護社會穩定和社會安全方面發揮著重要的作用。鑒于社會保障制度的重要意義,國家對于社會保障基金以及其他公眾資金的投資、使用有著極為嚴格而明確的規定,有關單位和個人均不得違反。但是,盡管國家制定頒布了相關規定,仍然有個別黨政機關工作人員和社會上的不法分子,出于自己的私利,置黨紀國法于不顧,違法違規操作,挪用社會保障基金、住房公積金,或者以社會保障基金和住房公積金為抵押從而騙取公款,涉案數額之大令人發指,給公眾資金的安全造成了重大的隱患。為此,《刑法修正案(六)》對刑法進行了修正并增設了“違法運用資金罪”。
一、關于本罪主體
本罪的主體范圍為特定主體,即社會保障基金管理機構、住房公積金管理機構等公眾資金管理機構,以及保險公司、保險資產管理公司、證券投資基金管理公司。另外也有少部分學者認為不應存在“單罰制”下的單位犯罪,進而認為本罪屬于自然人犯罪,其主體是社會保障基金管理機構、住房公積金管理機構等公眾資金管理機構,以及保險公司、保險資產管理公司、證券投資基金管理公司中直接負責的主管人員和其他直接責任人員。[1]
二、關于“違反國家規定運用資金”
1.對“國家規定”范圍的理解
根據《刑法》第96條的規定,刑法中所稱的“違反國家規定”是指違反全國人民代表大會及其常務委員會制定的法律和決定,國務院制定的行政法規、規定的行政措施、發布的決定和命令。由此可知,立法者更傾向于對違法運用資金罪的違法依據采取嚴格解釋,即將規范性文件的制定主體限定在全國人大及其常委會和國務院。具體而言,包括:(1)國家關于社會保障基金、住房公積金運用的相關規定,如《全國社會保障基金投資管理暫行辦法》、《全國社會保障基金境外投資管理暫行規定》、《住房公積金管理條例》等;(2)國家對保險公司、保險資產管理公司、證券投資管理公司運用資金的規定,如《保險法》、《證券法》、《證券投資基金法》、《證券投資基金管理公司管理辦法》等。上述規定部分內容已列于本文第一部分。
需要注意的是,隨著社會經濟的不斷發展,上述規定中資金的適用范圍可能會發生變化。例如,《保險法》對于保險資金的投資渠道已經在2009年修訂時有所拓寬。在2009年修訂之前,舊《保險法》第一百零五條規定:保險公司的資金運用,限于在銀行存款、買賣政府債券、金融債券和國務院規定的其他資金運用形式。保險公司的資金不得用于設立證券經營機構,不得用于設立保險業以外的企業。保險公司運用的資金和具體項目的資金占其資金總額的具體比例,由保險監督管理機構規定。而在2009年修訂之后,以及在2015年修正的《保險法》中,均在一百零六條保險公司的資金運用限于下列形式:(一)銀行存款;(二)買賣債券、股票、證券投資基金份額等有價證券;(三)投資不動產;(四)國務院規定的其他資金運用形式。比較而言,“買賣政府債券、金融債券”拓寬為“買賣債券、股票、證券投資基金份額等有價證券”,并增加了“投資不動產”的內容,同時還刪除了之前“保險公司的資金不得用于設立證券經營機構,不得用于設立保險業以外的企業”的條款。如果相關主體的行為違反了當時的國家規定,而后又因法律法規的調整而歸于合法,則根據“從舊兼從輕”原則,不能將此類行為認定為犯罪。而如果相關主體的行為符合當時的國家規定,但法律法規在此后的調整中又對此類行為進行了禁止,則在這種情況下,則仍應依據“從舊兼從輕”原則,不應認定為犯罪[2]。
2.關于“運用”的理解
“運用”,首先應包括“動用”、“提取”、“動支”等行為。實踐中主要體現在以下一些形式:將客戶資產管理業務與其他業務混合操作;以轉移資產管理賬戶收益或者虧損為目的,在自營賬戶與資產管理賬戶之間或者不同的資產管理賬戶之間進行買賣,損害客戶的利益;以獲取傭金或其他利益為目的運用客戶資金進行超出委托授權以外的交易;將委托理財資產用于資金拆借、貸款、抵押融資、對外擔保等用途或者用于可能承擔無限責任的投資等。[3]此外,這里的“運用”還應包含刑法第185條第1、2款中的“挪用”情況。[4]
3.司法實踐
在“胡某某等案”中,法院判定中融XX公司向關聯企業資金拆借的行為超出了《保險法》及國務院相關文件規定的保險資金運用范圍。

三、關于“情節嚴重”是否為本罪的構成要件
1.“情節嚴重”應當作為本罪的構成要件
首先,在《刑法》對本罪的規定中,法定刑部分援引了第一百八十五條之一第一款背信運用受托財產罪的規定,其中包括了“情節嚴重”和“情節特別嚴重”兩種情形和兩個量刑檔次。其次,追訴標準(二)第四十一條規定:社會保障基金管理機構、住房公積金管理機構等公眾資金管理機構,以及保險公司、保險資產管理公司、證券投資基金管理公司,違反國家規定運用資金,涉嫌下列情形之一的,應予立案追訴:(一)違反國家規定運用資金數額在三十萬元以上的;(二)雖未達到上述數額標準,但多次違反國家規定運用資金的;(三)其他情節嚴重的情形。根據上述條款,公安機關要對違法運用資金案件進行追訴,必須具備其規定的數額、次數等條件。由此可見,以“情節嚴重”作為構成本罪的要件也符合該追訴標準規定的精神。
2.考量因素
全國人大法工委編纂的《刑法釋義》在討論背信運用受托財產罪時指出:“具體如何認定行為的情節輕重程度,應當由司法機關根據案件情況確定或者由最高人民法院、最高人民檢察院在總結司法實踐的基礎上,通過司法解釋予以明確。一般情況下,情節嚴重主要是指給委托人造成了重大財產損失或者多次實施違背受托義務的行為,等等。”[1]同樣的,在判定涉案主體的行為是否構成違法運用資金“情節嚴重”情形時,也應當從違法運用資金的數額大小、次數多寡、違法運用資金的時間跨度長短(反映資金使用風險大小)、財產使用方償付能力、是否造成實際經濟損失等方面進行考量。
3.司法實踐
在“胡某某等案”中,法院同樣認為“情節嚴重”是本罪的定罪條款兼量刑條款,并結合追訴標準(二)的相關規定和案件實際情況對涉案主體的行為是否構成“情節嚴重”進行了分析。
胡某某等案:

四、刑事追訴與行政處罰之間的關系
違法運用資金罪屬于行政執法與刑事司法銜接的罪名之一,涉案單位是否違反國家行政法律的規定運用資金,應當由國家行政機關對其行政違法性進行認定和處罰,在行政違法程度達到刑法及其司法解釋規定的立案標準時,才應當移送公安司法機關管轄。[6]而從證監會、銀監會官網公布的行政處罰中,我們也能看出違法運用資金也是證監會、保監會等機構近年來稽查的重點之一。

此外,在“胡某某等案”中,辯護人提出了行政違法性能夠成為阻卻刑事犯罪的理由,即如果被告單位已經受到到銀保監會的行政處罰就不應再受到刑事處罰的觀點,而法院認為不存在經過行政處罰就不能受刑事處罰的相關規定,兩者法律類型不同,行政違法責任的處罰不能替代刑事責任。

第四部分 本罪與其他罪名的界分
一、與背信運用受托財產罪的界限

二、與挪用型犯罪的界限

注:文章為作者獨立觀點,不代表資產界立場。
題圖來自 Pexels,基于 CC0 協議
本文由“金融法律服務”投稿資產界,并經資產界編輯發布。版權歸原作者所有,未經授權,請勿轉載,謝謝!

金融法律服務 










