西政資本--西政地產、金融圈校友傾心打造的地產、資本運作平臺,為您提供最全面、最專業的地產、金融知識及實操干貨!微信公眾號ID:xizheng_ziben
作者:王彬
來源:負險不彬(ID:fuxianbubin)
與第一輪不良資產的形成不同,當前的不良資產不僅大量集中在國有企業,民營企業所占規模也在逐年攀升。同時,我國企業間接投融資比重較高和資產負債率較高的問題依然存在,企業大多采取加杠桿的方式獲得較快的增長,在我國經濟結構轉型和供給側改革的大背景下,經濟增速放緩,企業盈利能力下降和資金回籠的困難導致資金鏈出現斷裂,形成大量的不良資產。面對這一態勢,采用債務重組的方式進行不良的化解是行之有效的重要舉措。也正因如此,《中國銀監會關于地方資產管理公司開展金融企業不良資產批量收購處置業務資質認可條件等有關問題的通知》(銀監發[2013]45號)和《關于適當調整地方資產管理公司有關政策的函》(銀監辦便函[2016]1738號)著重強調了債務重組業務的重要地位,現將債務重組業務模式、流程、梳理并分析如下:
一、債務重組類業務框架
債務重組是在債務人發生財務困難的情況下,債務人按照其與債務人達成的書面協議或者法院裁定書,就其債務人的債務做出讓步,通過重組以優化企業資產質量,從而實現資產價值的提升并獲得收益的行為(《關于企業重組業務企業所得稅處理若干問題的通知》[財稅2009年59號])。此類業務的有效落地需要統籌考慮債務人的履約意愿、擔保方的資信能力、重組方的資源整合能力、當地政府的支持力度,因此各類業務的具體模式大都不盡相同,但整體的業務流程和框架卻基本類似(如下圖):

二、債務重組的類型
根據《企業會計準則第12號——債務重組》(第三條)相關規定,債務重組主要包括“以資產清償債務、將債務轉為資本,修改其他債務條件(包括但不限于延長債務償還期限、延長債務償還期限并加收利息、延長債務償還期限并減少債務本金或債務利息),或以上手段的綜合使用”。其與不良資產經營市場主體的債務重組業務可做如下對應:

三、債務重組業務市場經驗總結
通過對市場化債務重組業務的整理及既有業務模式的梳理,債務重組類業務展業過程中的主要經驗整理如下:
(一)借力地方政府,提升資源整合能力
從目前市場展業的情況看,一方面,問題企業通常因為資金鏈緊張,只能通過對外進行大量借款應對到期債務,從而導致企業債權債務關系復雜,潛在債務難以調查,無法具體確定債務金額,導致企業重組資金成本不斷加大。此外,由于企業借款較多,對外抵押資產情況也較為復雜,大多存在重復抵押、保全查封、凍結資產等情況,對企業重組造成較大困難;另一方面各家債權人利益難以調和,導致重組進度缺乏效率。有鑒于此,在參與問題企業債務重組的過程中,要保持與當地政府的緊密聯系,借助政府的權威推動業務的有效開展。
具體而言,在重組方案制作過程中,應盡可能多地爭取政府出臺相應政策支持,或形成相關文件/會議紀要,確保重組過程中幫扶政策不發生變化。此外,選擇重組企業時,應多聽取當地政府的訴求與意見,對當地政府推薦企業以及當地龍頭企業成功實施問題企業重組,可對當地企業產生示范效應,對當地社會與經濟的發展起到積極的影響。
(二)細分客戶需求,明確展業對象
債務重組類業務所服務的客戶不同于其他處置類業務,需要在前端進行嚴格的客戶篩選,根據目前市場各家資產管理機構展業情況及問題企業風險暴露情況,可考慮以盤活存量、資源整合、結構優化、政策支持、信用修復、加速周轉為債務重組業務導向,進而初步框定如下客戶作為債務重組業務開展主要對象。
(三)健全管理流程,防范項目風險
一是在債權轉讓中抵質押物及保證的轉移環節,做好操作風險管控。重組方一方面與銀行等債權企業收購債權,另一方面與債務企業及其關聯方達成重組協議,通過還款時間、還款金額、還款方式、擔保抵押等一系列的重組安排,實現未來債權的回收(交易流程如圖示)。

在上圖的交易流程中,一是重組方對債務企業及項目進行全面深入的調查,充分了解企業資產負債清理及項目的運行情況,綜合評估項目開展的可行性,并對債務企業資產進行估值。二是重組方從銀行等債權企業處,以公開方式收購存量不良債權,并與債務企業進行談判,對債務重組模式、短期流動性支持的規模、期限、利率、發放方式,后續管理等進行談判,并簽署重組協議,資金監管協議等相關協議文本,并開始實施重組,最后為保障債務履行,債務企業及擔保人提供增信措施,并辦理相關抵質押變更登記手續。如果債務重組的性質屬于以貸還貸、借新還舊,涉及到標的物的變更(也包括標的種類物的更換、數量的增減等),合同履行條件的變更(主要包括履行期限、履行地點履行方式以及結算方式等),合同交易價格的變更(主要包括利息變化)都是屬于新債權債務取代舊債權債務,根據《中華人民共和國擔保法》第五十二條規定,抵押權預期擔保的債權同時存在,債權消滅的,抵押權也消滅。原債權中的抵質押及保證并不能予以延續,需要重新與擔保人和債務人進行溝通,應重新簽署相關協議并辦理抵質押登記手續;如果屬于非重要要素的變更,則無需進行抵質押和擔保相應的補充。正因如此,基于審慎的考慮,在條件允許的情況下,盡量選擇重新辦理抵質押登記,確保擔保措施的有效銜接,防范抵質押重新辦理的操作風險和脫保風險。在辦理重新抵押的過程中,應實時關注是否存在其他訴訟風險,防范抵質押資產被其他債權人查封、凍結,確保閉環式管理。
二是通過印鑒共管掌控債務人日常生產經營情況,防范侵犯債權人權益行為的出現。具體而言,重組方應在與債務人簽訂《共管協議》等具有法律效率的合約文件基礎上,將債務重組方與債務企業將共管物品存放在指定的保險柜,24小時錄像監控。雙方各執一個開柜工具,單一工具無法正常開柜(如鑰匙和密碼)被共管的印鑒包括但不限于:公章、合同專用章、財務專用章、法定代表人名章,預留印鑒、其他重要印鑒等;共管證照包括但不限于債務企業的《營業執照》(正副本)原件、《開戶許可證》原件、《稅務登記證》(正、副本)原件、《貸款卡》原件、組織機構代碼證(正、副本)原件(如有)及其他任何重要證照原件。但為保證債務企業的正常經營,可在《共管協議》中約定債務企業因依法繳納稅金、支付合理銷售、日常行政事務管理等不會對債權人權益造成實質性影響的前提下,可采取建議審批或指定人員審批通過即可。
三是對債務企業賬戶進行實時監控,確保資金封閉管理。章證照管控是對債務企業賬戶進行實時監管的基礎,如果有網銀,還應將KEY(如果是放款和復核的兩套KEY,如果只是共管一個,應做事前與對方及基本賬戶銀行約定,在共管期間不得注銷所共管的KEY)納入共管范圍。賬戶管控的目的是實現資金的封閉管理,直至債務完全清償,被監管賬戶通常包括保證金賬戶、基本賬戶等。賬戶監管包括資金收入監管和資金支出監管。其中,資金收入監管方面,重組方應對債務企業及項目銷售回款確立專項賬戶。資金支出監管方面,債務企業的對外資金支付均須經債務重組方監管人員的許可。債務企業的任何資金支出,應按照先有預算或計劃,再按照計劃及具體合同約定進行資金支付的原則進行。雙方簽署的《資金監管協議》中可以約定,債務企業每月累計支用金額在特定數額以下,因依法繳納稅金、支付合理費用等重組方認為風險可控的事項需要對外支付的,采取簡易審批或經指定人員審批通過即可。
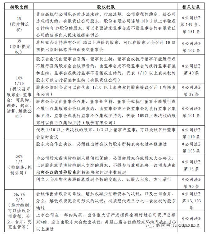
四是根據項目投入的深度,結合《公司法》相關規定以確定持股比例。在債務重組過程中,可能還涉及到公司治理的深度介入,根據公司法規定,不同的持股比例享有不同的權力:

考慮到債務重組畢竟涉及公司重大資產重組,為充分保障重組方的合法權益,持股比例應盡量維持在2/3以上,以便重組方單方即可修改債務企業章程,或對公司治理等眾多重要事項做出決議。在增資入股或通過股權轉讓獲得債務企業股權后,重組方可以對企業派駐日常監管人員與董事,用以實時監控企業經營情況,并對會計賬目、財務報告、銷售方案、項目開發進度、質量安全、開支情況等進行有效跟蹤;并通過參與董事會的方式,對公司總體經營計劃、項目開發、銷售計劃等做出決議。
注:文章為作者獨立觀點,不代表資產界立場。
題圖來自 Pexels,基于 CC0 協議
本文由“負險不彬”投稿資產界,并經資產界編輯發布。版權歸原作者所有,未經授權,請勿轉載,謝謝!
原標題: 不良資產經營之債務重組業務

負險不彬 











