最及時的信用債違約訊息,最犀利的債務危機剖析
作者:劉志強黃麗妃等
主要內容
中證鵬元對2022年中國人身險行業的信用展望為穩定,主要基于以下方面因素的考量:
正面:
(1) 保險產品監管的透明度和有效性提升,引導行業持續回歸保障本源,有助于行業長期穩定發展。
(2) 隨著居民健康保障意識的不斷提高,健康險保費收入規模及占比有望繼續提升。
(3) 2021年監管機構新政出臺一定程度上放松了投資標的準入要求,保險資金可投資領域擴大,有利于拓寬保險資金運用范圍,優化保險資產配置;監管機構引導保險資金加大標準化產品投資,未來非標產品占比或將下降,有助于提升投資資產質量。
(4) 監管機構擬允許保險公司通過發行無固定期限資本債券補充核心二級資本,保險公司資本補充工具進一步豐富。
關注:
(1) 行業代理人規模持續下降且尚無企穩跡象,疊加普惠型產品沖擊以及保險購買力下降影響,2022年新單保費增長乏力。
(2) 受新舊重疾定義切換、行業競爭加劇導致產品價格下降、部分險企通過擴大銷售低價值率儲蓄型產品以維持保費規模穩定等因素影響,行業整體新業務價值率可能進一步下滑。
(3) 市場環境復雜多變,權益投資收益不確定性加大;國內信用市場復雜度提升,保險公司信用風險管理難度加大。
(4) 2022年起償二代二期工程正式實施,對險企資本認定趨嚴,行業整體償付能力充足性水平或將繼續下滑,部分險企面臨資本補充壓力。
一、運營環境
2021年我國經濟呈現穩健復蘇態勢,居民收入增長與經濟增長基本同步,消費逐步恢復,但總體表現乏力,2022年疫情反復或將抑制居民的消費意愿,一定程度上壓制保險產品需求
2021年,隨著新冠疫苗接種的持續推進以及貨幣寬松政策的實施,全球經濟持續復蘇,世界主要經濟體呈現經濟增速提高、供需矛盾加劇、通脹壓力加大、寬松貨幣政策溫和收緊的格局。我國正處在轉變發展方式、優化經濟結構、轉換增長動力的攻關期,堅持以供給側結構性改革為主線,統籌發展和安全,繼續做好“六穩”、“六保”工作,加快構建雙循環新發展格局,國內經濟呈現穩健復蘇態勢。2021年,我國實現國內生產總值(GDP)114.37萬億元,同比增長8.1%,兩年平均增長5.1%,國民經濟持續恢復。分季度來看,一至四季度分別增長18.3%、7.9%、4.9%、4.0%,GDP增速逐季度放緩。
居民收入增長與經濟增長基本同步,消費逐步恢復,但總體表現乏力,2022年疫情反復或將抑制居民的消費意愿。2021年全國居民人均可支配收入35,128元,比上年名義增長9.1%,兩年平均名義增長6.9%;扣除價格因素實際增長8.1%,兩年平均增長5.1%,與經濟增長基本同步。2021年全國居民人均消費支出24,100元,比上年名義增長13.6%,兩年平均名義增長5.7%;扣除價格因素實際增長12.6%,兩年平均增長4.0%。根據中華人民共和國國民經濟和社會發展統計公報、銀保監會公布的人身險原保險保費收入數據計算,2021年人身險保險深度為2.91%,較2020年下降0.37個百分點;人身險密度為2,352.33元/人,較2020年下降7.88元/人。2022年多地疫情反復,經濟復蘇壓力仍在,預計居民收入增速可能維持相對低位,同時對未來的收入預期較為謹慎,抑制居民的消費意愿,一定程度上壓制保險產品需求。
2022年市場環境復雜多變,股票市場波動加大;城投融資環境延續偏緊態勢,非標違約和國企改革帶來的區域風險仍存在,部分房企債務違約風險仍較大
2022年,我國經濟發展面臨需求收縮、供給沖擊、預期轉弱三重壓力,且外部環境更趨復雜嚴峻和不確定性,穩增長仍是經濟工作核心,“寬財政+穩貨幣”政策有望延續,或將助力權益市場回暖,但受全球經濟下滑、通脹高企、疫情反復、地緣政治沖突等因素影響,股票市場波動加大。
2022年,城投融資環境延續偏緊態勢,中央經濟工作會議、財政多次會議和報告均表明“堅決遏制新增地方政府隱性債務,妥善化解存量債務”,城投融資增量有限,融資分化加劇,低級別主體融資壓縮更為顯著。2022年一季度,蘭州城投和蘭州建投陷入非標違約和輿論風波,重慶能源投資集團等多家地方國企申請重組,非標違約和國企改革帶來的區域風險仍然存在。2022年多地樓市政策有所放松,但居民信貸需求疲軟,購房意愿不足,短期內地產行業仍將處于相對低迷階段,對于流動性壓力和償債壓力較大的房企來說,依然面臨債務違約的風險。
2021年壽險公司SARMRA評估平均得分上升,整體風險管理能力有所提升,得分上升的壽險公司可以少計提最低資本,并提升后續償付能力充足率;部分壽險公司風險綜合評級低,償付能力不達標,對后續保險、投資等多項業務的開展造成較大負面影響
根據銀保監會披露的2021年SARMRA評估結果[1],納入評估的18家壽險公司平均得分為72.85分,較上期評估提高0.4分,從得分分布情況看,80分以上的壽險公司僅1家,70分到80分的公司有12家,占比為66.67%,具體見附錄一,其中11家壽險公司2021年SARMRA評估較上期評估得分提高,6家下降,還有1家尚未披露得分。2021年SARMRA評估得分上升的壽險公司可以少計提最低資本,并提升后續償付能力充足率。
截至2021年三季度末,共有6家壽險公司風險綜合評級為C類,分別為前海人壽、信泰人壽、合眾人壽、上海人壽、渤海人壽和珠江人壽,其中前海人壽、合眾人壽風險綜合評級連續4個季度為C類。據中證鵬元統計,最近一期風險綜合評級較2020年四季度出現下降的壽險公司共14家,其中10家的風險綜合評級由A降至B,4家的風險綜合評級由B降至C;上升的共9家,其中小康人壽風險綜合評級由D上升至B,主要受益于引入新股東并增加注冊資本28億元,其他均為由B上升為A,具體見附錄二。風險綜合評級為C類或D類的公司,主要風險來自公司治理、資金運用、操作風險等方面,償付能力不達標將對保險公司后續保險、投資等多項業務的開展造成較大負面影響。
償二代二期工程落地,保險行業監管制度體系進一步完善,行業治理規范化得到監管加強;償二代二期對資本認定趨嚴,有助于行業長期穩定發展
2021年以來監管制度體系進一步完善,引導行業持續回歸保障本源。人身險業務方面,監管機構明確短期健康險不得保證續保,嚴禁把短期健康險當做長期健康險進行銷售;提出進一步豐富人身險產品供給,加大普惠保險發展力度;規范互聯網人身保險業務市場秩序,基于保險產品類別對網銷人身險產品的公司設定了分檔的償付能力要求。此外,銀保監會人身保險監管部建立了人身保險產品“負面清單”機制,2022版負面清單在2021版負面清單的基礎上進一步擴容,新增了增額終身壽險的保額遞增比例超過定價利率、醫療保險條款混淆“惡性腫瘤”和“惡性腫瘤-重度”概念、短期健康保險產品條款中關于不保證續保的表述不符合監管規定等問題,保險產品監管的透明度和有效性提升。

投資業務方面,2021年以來保險資金運用范圍得到進一步拓展,監管機構引導保險資金加大標準化產品投資力度。監管機構允許符合要求的保險資金參與證券出借業務,投資公開募集基礎設施證券投資基金;取消保險資金可投金融企業(公司)債券白名單要求以及外部信用評級要求,有利于拓寬保險資金運用范圍,優化保險資產配置;按照保險公司信用風險管理能力和償付能力充足率,分類設置可投資的非金融企業(公司)債券的最低外部信用評級要求;增設投資于非標準化金融產品和不動產資產的比例限制,防范非標準化資產領域投資風險,引導保險公司平穩運營資金的同時,也可能導致收益率有所下降。

償付能力方面,2022年起償二代二期工程正式實施,對資本認定趨嚴,與此同時,資本補充工具進一步豐富,有助于保險公司資本補充。償二代二期工程規定保險公司不得將投資性房地產的評估增值計入實際資本,完善了長期股權投資的實際資本和最低資本計量標準,將保單未來盈余根據保單剩余期限分別計入核心資本或附屬資本等,對保險公司實際資本的認定更加嚴格;投資資產實行“穿透式”監管,上調對未上市公司的股權投資、投資性房地產等基礎因子,最低資本要求提升,短期來看部分險企存在資本補充壓力,中長期來看,有助于提升保險公司資本管理和風險管理水平,夯實資本質量。同時監管機構擬允許保險公司通過發行無固定期限資本債券補充核心二級資本,保險公司資本補充工具進一步豐富。

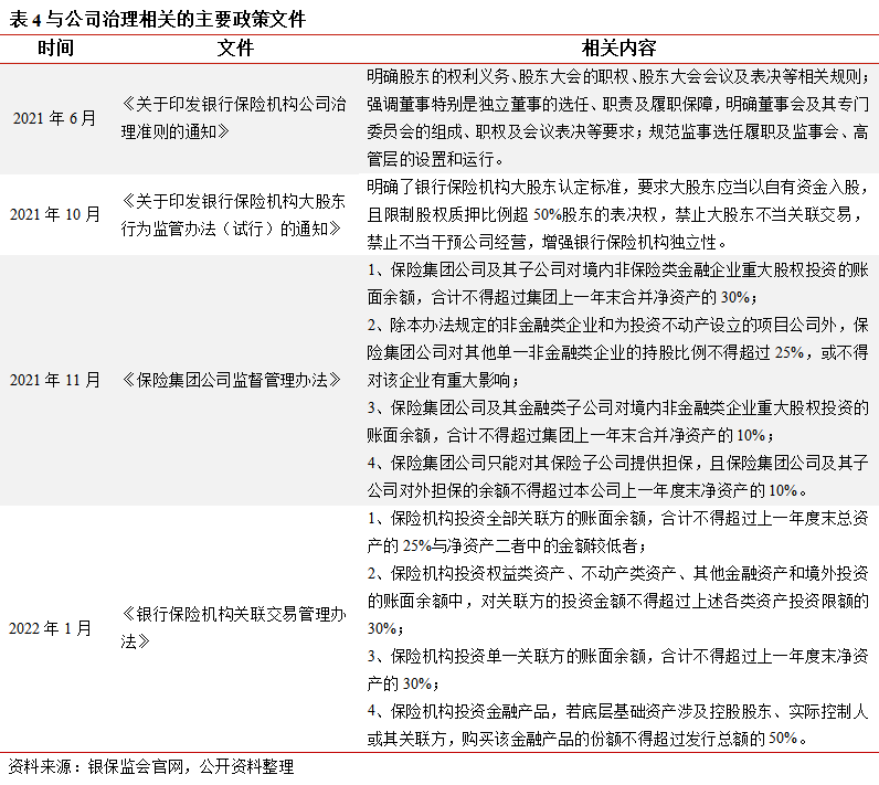
公司治理方面,2021年監管機構發布公司治理準則,明確各治理主體的職責邊界、履職要求;出臺銀保機構大股東新規,明確了銀行保險機構大股東認定標準,規范大股東行為;加強保險集團公司治理監管,新增完善了集中度風險管理、對外擔保管理等具體監管要求;明確銀保機構關聯方及關聯交易認定標準,對與資金相關的高風險關聯交易設定比例限額,防范向大股東提供融資的亂象問題,有助于行業規范發展。

近年來人身險原保險保費收入增速波動下滑,2021年首次呈現負增長;壽險行業競爭加劇,市場集中度有所下降,但頭部效應仍較為明顯
受監管政策持續加碼、壽險行業轉型、疫情沖擊、居民購買力下降等因素影響,近年來人身險原保險保費收入增速波動下滑,2021年首次呈現負增長。從結構來看,健康險保費收入保持增長但增速放緩,占總保費收入比重由2015年的14.80%增長至2021年的25.42%,產品結構持續調整,隨著居民健康保障意識的不斷提高,健康險保費收入規模及占比有望繼續提升。

根據銀保監會公布的《保險機構法人名單》,截至2021年12月末,人身險公司共75家,健康險公司共7家,養老保險公司共9家。從行業競爭情況來看,2011年以來五大上市險企人身險業務市場份額占比波動下降,隨著互聯網渠道和經紀渠道的快速發展,中小壽險公司在業務轉型過程中,其產品憑借一定的價格優勢,觸達客戶的能力有所增強,行業競爭加劇;但總體來看,頭部險企依托于品牌影響力、對銷售渠道的控制力、較強的產品設計和定價能力等方面優勢,仍維持相對較高的市場份額。

渠道方面,代理人規模縮水,互聯網新規出臺,未來銀保渠道競爭或將更為激烈,對銀保渠道依賴較高的非銀郵系中小保險公司面臨一定挑戰
中證鵬元預計代理人規模仍有進一步下降可能性,對2022年新單保費增長帶來一定壓力。受人口紅利的逐漸消退、壽險行業轉型倒逼壽險公司重視代理人隊伍質量建設等因素影響,代理人規模自2019年達到頂峰后,開始出現持續下滑,2021年末代理人合計641.9萬人,較2020年末下降23.86%。近期監管機構對銷售環節的檢查力度進一步加強,2021年11月《人身保險銷售管理辦法(征求意見稿)》征求意見,擬實施保險銷售人員分級管理、不允許自保件和互保件參與考核、限制傭金比例等,預計代理人規模仍有進一步下降可能性,對2022年新單保費增長帶來一定壓力。

互聯網人身保險政策收緊,對分支機構較少、銷售渠道較為單一的中小壽險公司業務造成一定沖擊。互聯網人身保險業務新規出臺,該文件基于保險產品類別對網銷人身險產品的公司設定了分檔的償付能力要求,受此影響,多家險企暫停互聯網人身險業務或停售相關產品,尤其對分支機構較少、銷售渠道較為單一的中小壽險公司影響較大。
受代理人規模持續下降、互聯網人身保險政策收緊等影響,未來銀保渠道競爭或將更為激烈。近年來個險渠道深度轉型,銀保渠道保費收入呈增長態勢,《人身保險銷售管理辦法(征求意見稿)》指出保險公司與商業銀行開展保險銷售合作過程中可以選定專屬合作網點開展深度合作,未來銀保渠道有望快速發展,大型險企憑借其較強的股東背景、廣泛的服務網點、能為銀行提供存款資源等條件,具備較大的競爭優勢,而對銀保渠道依賴較高的非銀郵系中小保險公司面臨一定挑戰。
保費規模及價值方面,受疫情、代理人規模下降、普惠型產品沖擊以及保險購買力下降影響,新單保費增長乏力;受新舊重疾定義切換、行業競爭加劇導致產品價格下降等影響,新業務價值率可能進一步下滑,新業務價值承壓;保單繼續率持續下滑,未來續期保費對保費增長的支撐作用有待觀察
受疫情、代理人規模下降、普惠型產品沖擊以及保險購買力下降影響,新單保費增長乏力。從5家上市險企來看,2021年中國人壽、平安壽險新單保費分別同比下降9.32%、3.22%,主要系個險新單保費明顯下降;新華人壽、太保壽險和人保壽險新單保費實現正增長,主要系其加大了銀保渠道業務拓展力度、銀保新單保費明顯增長。值得注意的是,2021年5家上市險企個險新單保費均較2020年有所下降,拖累整體新單保費增長。考慮到疫情帶來的收入不確定性使得居民的保險購買力下降,“惠民保”等價格較低的城市定制型醫療報銷型產品對商業重疾險需求有一定的擠出效應,且短期內代理人效能提升帶來的正面影響不抵代理人規模下滑帶來的負面影響,新單保費規模增長乏力。

在新單保費增長乏力的背景下,新業務價值率下滑,新業務價值承壓。從新業務價值率來看,已披露2021年新業務價值率的4家上市險企新業務價值率均同比下滑,主要有產品價格和產品結構兩方面原因:產品價格方面,在行業下行的背景下,壽險公司競爭加劇,產品價格下調;產品結構方面,客戶購買力下降,對保障型產品需求降低,重疾銷售難度大幅提升,在行業整體轉型困難的背景下,為維持保費規模的穩定,部分壽險公司不得不擴大低價值率的儲蓄型產品銷售比例,使得新業務價值率明顯下滑。此外,新舊重疾定義切換后,新業務價值率較高的重疾險業務整體價值率有所下降,給新業務價值的增長帶來壓力。從新業務價值來看,2021年5家上市險企新業務價值均同比下滑,在新單保費增長乏力、新業務價值率下滑的環境下,未來新業務價值承壓。

保單繼續率持續下滑,未來續期保費對保費增長的拉動作用有待觀察。從保單繼續率看,2021年5家上市險企的保單繼續率均較2019年有所下滑,在壽險行業轉型調整的背景下,代理人渠道改革的推進使得低質量代理人脫落,與之對應的存量保單也會受到影響,疊加疫情影響,代理人線下面訪受限,部分客戶因經濟問題未續保,拉低了保單繼續率。2022年代理人渠道改革仍在繼續,疫情尚未得到完全控制,續期保費對保費增長的支撐作用有待觀察。

支出方面,2018年以來退保率整體呈下降趨勢,但仍需關注代理人規模收縮導致自保件退保、居民理財方式持續多元化對儲蓄型保險產品帶來的沖擊等退保風險;頭部險企營運效率明顯優于其他中小險企,更容易實現承保盈利
退保率方面,隨著中短存續期產品的逐步到期,2018年以來行業退保率整體呈下降趨勢,但2021年5家上市險企中有4家退保率較2020年略有上升。盡管近年來退保率整體下降,但仍面臨一定挑戰:代理人規模收縮,導致相關自保件退保;在居民理財方式持續多元化的沖擊下,儲蓄型產品的發展空間受到了一定擠壓;在“惠民保”等醫療險迅速發展的背景下,為減輕繳費壓力,部分長期險客戶選擇退長保短,都將為各險企帶來一定的退保壓力。整體來看,未來各險企退保率變化情況仍需關注。

營運效率方面,本文以已披露2020年新業務價值的27家發債壽險公司作為樣本,采用新業務價值/(手續費及傭金支出+業務及管理費)來評價各壽險公司營運效率。從下表來看,頭部險企憑借廣泛的網點、品牌影響力以及保費規模較大對固定成本的攤薄優勢,營運效率明顯優于其他中小險企,更容易實現承保盈利。

保險行業資金運用余額保持增長,投資端政策松綁,未來可投資領域擴大;投資資產結構較為穩定,債券及其他投資占比超七成,監管機構引導保險資金加大標準化產品投資,未來非標產品占比或將下降
近年來保險行業資金運用余額保持增長,投資端政策松綁,未來可投資領域擴大。受益于保費收入積累,保險行業資金運用余額呈持續增長態勢,2021年保險行業資金運用余額為23.23萬億元,同比增長7.14%。2021年中國銀保監會發布多項文件,允許符合要求的保險資金參與證券出借業務,投資公開募集基礎設施證券投資基金,取消保險資金可投金融企業(公司)債券白名單要求以及外部信用評級要求等,保險資金可投資范圍擴大,有利于保險資金的市場化運作,同時保險公司的信用風險管理能力也將面臨更大的考驗。
保險公司投資資產結構較為穩定,債券及其他投資占比超七成,監管機構引導保險資金加大標準化產品投資,未來非標產品占比或將下降。銀行存款、債券投資等固收類投資收益穩定、久期長且期限確定,能較好地匹配保險資金的偏好與期限,占保險資金運用余額比例長期穩定在50%左右;股票及基金投資是保險投資提高收益水平的重要手段,但權益市場波動較大,權益投資比例穩定在10%-15%;其他投資占比呈逐年下降趨勢,償二代二期工程大幅上調了無法穿透的信托計劃及資管產品的最低資本基礎因子,《關于修改保險資金運用領域部分規范性文件的通知》增加了非標產品投資比例限制,在政策引導下,未來非標產品投資比例或將下降,有助于提升保險公司投資資產質量,但考慮到非標資產能提供相對較高的收益,未來優質的非標資產對于險資仍具備較高吸引力。

市場環境復雜多變,權益投資收益不確定性加大,對保險公司的投研能力提出了更高要求;國內信用市場復雜度提升,保險公司信用風險管理難度加大
投資收益方面,市場環境復雜多變,投資收益不確定性較大。從近年上市險企總投資收益率來看,整體投資業績波動趨勢與權益市場當年走勢相關度高,但受投資策略、投研能力、減值計提等多方面影響,各險企投資收益率呈現一定的分化。展望2022年,受全球經濟下滑、通脹高企、疫情反復、地緣政治沖突等因素影響,權益投資不確定性加大,對保險公司的投研能力提出了更高要求。我國貨幣政策穩健偏寬松,但美聯儲開啟新一輪加息周期,2022年長端利率走勢不確定性較大,固收類投資收益不確定性加大。近年來債券市場信用風險頻發,部分違約主體為地方國企,弱資質國企的信用風險暴露加大了信用債投資難度,房地產行業調控政策出臺較為密集,房地產行業面臨較大的經營壓力,部分信用債和債權投資計劃等非標產品投資于商業地產,加大了前述類型投資的潛在市場風險,國內信用市場復雜度提升,保險公司信用風險管理難度加大。整體來看,保險公司投資難度加大,投資收益承壓。

償二代二期工程對險企資本認定趨嚴,行業整體償付能力充足性水平或將繼續下滑,部分險企面臨資本補充壓力;監管機構擬允許保險公司通過發行無固定期限資本債券補充核心二級資本,保險公司資本補充工具進一步豐富
保險行業整體償付能力保持充足水平,個別中小險企償付能力不達標。根據中國銀保監會披露的主要監管指標數據,2021年以來保險公司償付能力充足率持續下降,2021年四季度末,納入統計范圍的保險公司平均綜合償付能力充足率為232.1%,平均核心償付能力充足率為219.7%;91家保險公司風險綜合評級被評為A類,75家保險公司被評為B類,8家保險公司被評為C類,4家保險公司被評為D類。償二代二期工程對險企資本認定趨嚴,行業整體償付能力充足性水平或將繼續下滑,部分險企面臨資本補充壓力。

2021年11月,中國人民銀行、中國銀保監會就《關于保險公司發行無固定期限資本債券有關事項的通知(征求意見稿)》公開征求意見,擬允許保險公司通過發行無固定期限資本債券補充核心二級資本,以提升保險公司的核心償付能力充足率和綜合償付能力充足率。保險公司無固定期限資本債券包含減記或轉股條款,不含利率跳升機制及其他贖回激勵,償付能力順序先于核心一級資本,保險公司無固定期限資本債券可能歸屬為權益工具,投資者群體將受到一定限制,預計發行難度和發行成本較資本補充債有所上升。


注:文章為作者獨立觀點,不代表資產界立場。
題圖來自 Pexels,基于 CC0 協議
本文由“中證鵬元評級”投稿資產界,并經資產界編輯發布。版權歸原作者所有,未經授權,請勿轉載,謝謝!
原標題: 2022年中國人身險行業信用展望

中證鵬元評級 











